划重点
01AI发展浪潮推动CPU需求增长,国内CPU厂商迎来巨量增长空间。
022022年中国CPU国产化率为30%-40%,预计到2027年将达5109.49亿元。
03由于AI应用需求,CPU功能需更高要求,此芯科技将在CPU产品上持续创新。
04指令集架构之争激烈,X86、Arm、RISC-V等架构各有优势与挑战。
05目前Intel、AMD领跑通用CPU市场,国产CPU厂商分为自研、Arm和X86三大流派。
以上内容由腾讯混元大模型生成,仅供参考

在被广泛讨论的AI算力底座中,无论是云端的“CPU+GPU等加速卡”还是端侧的“CPU+GPU+NPU”,CPU都是不可或缺的存在。
CPU,即中央处理器,常由控制单元、算术逻辑单元(ALU)和寄存器组成,负责指令读娶译码与执行,对研发技术和生态构建具有很高要求,对计算机的性能和运行效率具有重要影响。
作为计算机的运算和控制中心,在AI发展浪潮下,我国计算机CPU行业发展进入“快车道”:智算中心的建设拉动了服务器需求,AIPC的更新换代也在推动需求增长。
与GPU相比,国内CPU的发展则更为成熟。根据头豹研究院数据,2022年中国CPU国产化率为30%-40%。同时,中国CPU国产化率还在不断提升,在最近的运营商集采中,国产CPU比例接近70%。
AI爆发,推动CPU需求提升
大模型的快速发展下,智能算力需求爆发,AI服务器出货量的增长带动了云端CPU需求。CPU作为服务器的核心部件,其性能和功耗直接影响着服务器的整体表现。
TechInsights数据显示,到2028年,全球服务器市场规模将达到2730亿美元,年复合增长率为18%,专为AI应用设计的服务器将占市场份额的59%,复合年增长率为49%。中国市场方面,IDC预计,2023年中国AI服务器市场规模将达到91亿美元,同比增长82.5%;2027年将达到134亿美元,年均复合增长率为21.8%。
在PC市场,2024年是公认的AIPC元年,AIPC有望带动新一轮换机潮。业内认为,当前AIPC的发展,类似早期Windows系统的发展,未来有望复制早期Windows系统的成功。
Canalys预计,全球2023年PC出货量为2.49亿台,同比减少12.4%,预计2024年PC出货量为2.67亿台,同比增长7.6%,2024年AIPC出货量在2000万左右,2027年将有60%的电脑具备AI处理能力,2027年出货量将超过1.75亿台。
在AI服务器和AIPC的带动下,CPU的需求也将快速增长。根据头豹研究院数据,中国计算机CPU市场规模在2019-2021年间以6.91%的平均增速稳步快速增长,预计到2027年将达5109.49亿元。
大模型掀起的AI浪潮,不仅拉动了CPU的需求增长,也对CPU的功能提出了更高的要求。
“很多AI应用其实可以用不同的XPU处理单元进行计算,CPU的编程更灵活,算子加速可以通过通用的编译器处理,相比NPU更通用、更灵活。”此芯科技生态战略总经理周杰告诉第一财经,“比如我们的Armv9 CPU包含向量扩展指令加速,能够更好地帮助在端侧运行大语言模型。最新的iPhone 16系列也对CPU进行了升级,包含了矩阵运算指令加速,以更好地支持那些基于CPU的Apple Intelligence应用。”
周杰称,未来此芯科技将在CPU产品上持续创新,提供更强大的向量和矩阵处理能力,结合GPU和NPU异构处理能力,更高效地满足日益增长的大语言模型和多模态大模型等端侧AI算力需求。
指令集架构之争
芯片架构是设计和构建微处理器或其他集成电路的基础,定义了芯片的组织结构、功能单元、数据流以及指令集等关键特性。指令集架构则是芯片架构中最顶层的设计,定义了计算机硬件能够执行的所有指令的集合,是计算机系统设计中的核心部分,对上层软件和下层硬件都具有重要影响。
根据设计原则的不同,指令集架构主要分为两大阵营:复杂指令集计算(CISC)和精简指令集计算(RISC),并由此衍生出x86、ARM、RISC-V等指令集架构。
X86由Intel推出,属于CISC设计,拥有丰富的指令集,支持多种寻址模式和复杂的操作。目前搭载x86架构指令集的处理器主要应用在PC和服务器上。由于Intel严格把控专利授权,因此x86市场基本被Intel垄断。
在服务器市场,x86是CPU的主流架构。根据IDC数据,2023年全年x86架构服务器市场份额为88%,中国x86服务器市场出货量为362万台,预计2024年还将增长5.7%。
Arm架构基于RISC设计,Arm内核微架构IP选择多样、设计精简可靠、在低功耗领域表现优异。Arm的商业模式是专注处理器内核架构的授权,而不直接设计、制造芯片,因此,中立的地位使得Arm通过授权广泛推广了生态系统。据悉,目前Arm架构在以移动终端芯片(手机平板等)、机顶盒、视频监控等为代表的移动智能领域获得广泛应用。
整体看,目前云端服务器多采用X86架构,边缘侧采用Arm架构,但近年来格局也在发生改变,Arm架构逐渐向服务器领域渗透。“现在全球很多互联网厂商都开始用Arm架构来设计自己的服务器芯片,比如亚马逊、谷歌、微软等,以及国内的阿里。”周杰对第一财经表示。此外,AIPC搭载NPU,Arm架构或更具优势。Arm CEO Rene Haas在COMPUTEX 2024上表示,Arm预计将五年内拿下Windows PC市场50%以上的份额。
开放精简指令集架构RISC-V近年来也开始兴起。RISC-V完全开源,采用宽松的BSD协议,企业可以完全自由免费使用,同时也允许企业添加自有指令集,而不必开放共享,以支持差异化发展;同时架构简单,短小精悍,不同的部分还能以模块化的方式组成在一起,从而通过一套统一架构满足各种不同应用场景。据了解,目前国内多家初创企业开始用RISC-V进行芯片设计。SHD Group预计,2030年基于RISC-V的SoC营收有望高达920亿美元,2021-2030年复合年增长率高达47%。
“RISC-V架构目前更多应用在一些固定场景,比如IoT设备等,但它对于通用生态的支持,比如PC、服务器领域,需要更多的资源投入和研发支持。”周杰告诉第一财经。
“生态是一个很重要的问题,X86的生态无疑是最成熟的,Arm架构生态也越来越成熟。”周杰表示,“自研架构的生态相比X86和Arm架构生态,会有一定的差距。如果需要支持更通用的生态,整个产业链上下游就需要很多投入,比如各个软件厂商需要去适配自研架构,并进行相关软件优化。”
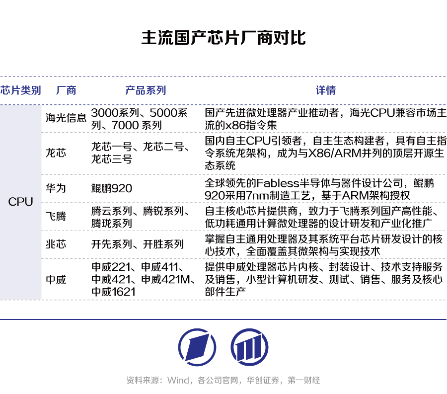
六大主流厂商对比
市场格局来看,目前Intel、AMD领跑通用CPU市常
根据CPU市场追踪机构Mercury Research的报告,2024年第二季度,Intel在PC市场占据78.9%的市场份额,AMD市占率为占据21.1%;在服务器CPU市场,Intel市占率高达75.9%,AMD为24.1%。
国内市场方面,国产CPU厂商分为三大流派:一是自研,如前文所述的龙芯和申威;二是Arm,如中国长城(000066.SZ)子公司飞腾、华为海思均使用Arm架构;三是X86,上海兆芯和海光信息(688041.SH)均使用X86架构。

随着信创的持续推进,国产CPU或将获得较大的增长空间。Canalys数据显示,2023年中国政府及教育部门的PC采购量达到272万台,占到全国出货量的6%。2024年3月,中央政府采购网发布公告称,在采购计算机时应当将CPU、操作系统符合安全可靠测评要求纳入采购需求。Canalys认为,上述六家都属于该通知中符合国产CPU条件的品牌。
“产业正在努力推进先进制造工艺和上游的EDA工具发展,这些都对芯片产品的竞争力产生很大影响。”周杰称,“结合国内目前的产业现状,设计出一款芯片问题不大,关键是设计出来之后,一是怎么生产,二是如何建立一个好的生态,帮助开发者和终端用户比较好地用起来,这一点尤为重要,也是公司核心能力的体现。”
(本文来自第一财经)











评论前必须登录!
注册