AIxiv专栏是机器之心发布学术、技术内容的栏目。过去数年,机器之心AIxiv专栏接收报道了2000多篇内容,覆盖全球各大高校与企业的顶级实验室,有效促进了学术交流与传播。如果您有优秀的工作想要分享,欢迎投稿或者联系报道。投稿邮箱:liyazhou@jiqizhixin.com;zhaoyunfeng@jiqizhixin.com
开发基于大模型的软件应用,就像指挥一支足球队:组件是能力各异的队员,编排是灵活多变的战术,数据是流转的足球。
Eino 是字节跳动开源的大模型应用开发框架,拥有稳定的内核,灵活的扩展性,完善的工具生态,可靠且易维护,背靠豆包、抖音等应用的丰富实践经验。初次使用 Eino,就像接手一支实力雄厚的足球队,即使教练是初出茅庐的潜力新人,也可以踢出高质量、有内容的比赛。
下面就让我们一起踏上新手上路之旅!
认识队员
Eino 应用的基本构成元素是功能各异的组件,就像足球队由不同位置角色的队员组成:
这些组件抽象代表了固定的输入输出类型、Option 类型和方法签名:
type ChatModel interface { Generate(ctx context.Context, input []*schema.Message, opts …Option) (*schema.Message, error) Stream(ctx context.Context, input []*schema.Message, opts …Option) ( *schema.StreamReader[*schema.Message], error) BindTools(tools []*schema.ToolInfo) error}
真正的运行,需要的是具体的组件实现:
Eino 的开发过程中,首先要做的是决定 “我需要使用哪个组件抽象”,再决定 “我需要使用哪个具体组件实现”。就像足球队先决定 “我要上 1 个前锋”,再挑选 “谁来担任这个前锋”。
组件可以像使用任何的 Go interface 一样单独使用。但要想发挥 Eino 这支球队真正的威力,需要多个组件协同编排,成为一个相互联结的整体。
制定战术
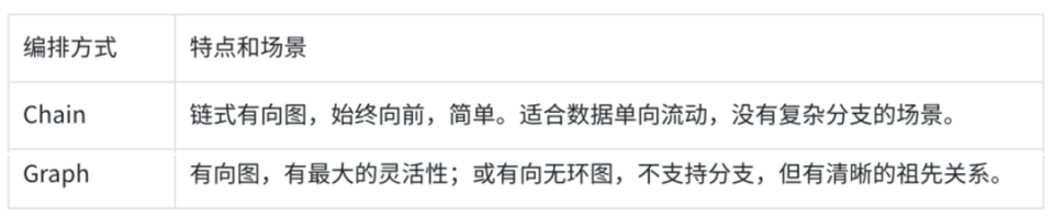
在 Eino 编排场景中,每个组件成为了 “节点”(Node),节点之间 1 对 1 的流转关系成为了 “边”(Edge),N 选 1 的流转关系成为了 “分支”(Branch)。基于 Eino 开发的应用,经过对各种组件的灵活编排,就像一支足球队可以采用各种阵型,能够支持无限丰富的业务场景。
足球队的战术千变万化,但却有迹可循,有的注重控球,有的简单直接。对 Eino 而言,针对不同的业务形态,也有更合适的编排方式:
Chain,如简单的 ChatTemplate + ChatModel 的 Chain:
chain, _ := NewChain[map[string]any, *Message](). AppendChatTemplate(prompt). AppendChatModel(model). Compile(ctx)chain.Invoke(ctx,map[string]any{“query”:”what’syourname?”})
Graph,如 ReAct Agent:
graph := NewGraph[map[string]any, *schema.Message]()_ = graph.AddChatTemplateNode(“node_template”, chatTpl)_ = graph.AddChatModelNode(“node_model”, chatModel)_ = graph.AddToolsNode(“node_tools”, toolsNode)_ = graph.AddLambdaNode(“node_converter”, takeOne)_ = graph.AddEdge(START, “node_template”)_ = graph.AddEdge(“node_template”, “node_model”)_ = graph.AddBranch(“node_model”, branch)_ = graph.AddEdge(“node_tools”, “node_converter”)_ = graph.AddEdge(“node_converter”, END)compiledGraph, err := graph.Compile(ctx)if err != nil { return err}out,err:=r.Invoke(ctx,map[string]any{“query”:”Beijing’sweatherthisweekend”})了解工具现在想象下你接手的足球队用了一些黑科技,比如:在每个队员接球和出球的瞬间,身上的球衣可以自动的记录接球和出球的速度、角度并传递给场边的服务器,这样比赛结束后,就可以统计出每个队员触球的情况和处理球的时间。在 Eino 中,每个组件运行的开始和结束,也可以通过 Callbacks 机制拿到输入输出及一些额外信息,处理横切面需求。比如一个简单的打日志能力:
handler := NewHandlerBuilder(). OnStartFn( func (ctx context.Context, info *RunInfo, input CallbackInput) context.Context { log.Printf(“onStart, runInfo: % v, input: % v”, info, input) return ctx }). OnEndFn( func (ctx context.Context, info *RunInfo, output CallbackOutput) context.Context { log.Printf(“onEnd, runInfo: % v, out: % v”, info, output) return ctx }). Build()// 注入到 graph 运行中compiledGraph.Invoke(ctx, input, WithCallbacks(handler))再想象一下,这个足球队的黑科技不止一种,还可以让教练在比赛前制作 “锦囊” 并藏在球衣里,当队员接球时,这个锦囊就会播放教练事先录制好的妙计,比如 “别犹豫,直接射门!”。听上去很有趣,但有一个难点:有的锦囊是给全队所有队员的,有的锦囊是只给一类队员(比如所有前锋)的,而有的锦囊甚至是只给单个队员的。如何有效的做到锦囊妙计的分发?在 Eino 中,类似的问题是 graph 运行过程中 call option 的分发:
// 所有节点都生效的 call optioncompiledGraph.Invoke(ctx, input, WithCallbacks(handler))// 只对特定类型节点生效的 call optioncompiledGraph.Invoke(ctx, input, WithChatModelOption(model.WithTemperature(0.5)))// 只对特定节点生效的 call optioncompiledGraph.Invoke(ctx,input,WithCallbacks(handler).DesignateNode(“node_1”))发现独门秘笈现在,想象一下你的球队里有一些明星球员(中场大脑 ChatModel 和锋线尖刀 StreamableTool)身怀绝技,他们踢出的球速度如此之快,甚至出现了残影,看上去就像是把一个完整的足球切成了很多片!面对这样的 “流式” 足球,对手球员手足无措,不知道该如何接球,但是你的球队的所有队员,都能够完美的接球,要么直接一个片一个片的接收 “流式” 足球并第一时间处理,要么自动的把所有片拼接成完整的足球后再处理。身怀这样的独门秘笈,你的球队具备了面对其他球队的降维打击能力!在 Eino 中,开发者只需要关注一个组件在 “真实业务场景” 中,是否可以处理流式的输入,以及是否可以生成流式的输出。根据这个真实的场景,具体的组件实现(包括 Lambda Function)就去实现符合这个流式范式的方法:
// ChatModel 实现了 Invoke(输入输出均非流)和 Stream(输入非流,输出流)两个范式type ChatModel interface { Generate(ctx context.Context, input []*Message, opts …Option) (*Message, error) Stream(ctx context.Context, input []*Message, opts …Option) ( *schema.StreamReader[*Message], error)}// Lambda 可以实现任意四种流式范式//Invokeisthetypeoftheinvokablelambdafunction.type Invoke[I, O, TOption any] func(ctx context.Context, input I, opts …TOption) ( output O, err error)// Stream is the type of the streamable lambda function.type Stream[I, O, TOption any] func(ctx context.Context, input I, opts …TOption) (output *schema.StreamReader[O], err error)// Collect is the type of the collectable lambda function.type Collect[I, O, TOption any] func(ctx context.Context, input *schema.StreamReader[I], opts …TOption) (output O, err error)// Transform is the type of the transformable lambda function.type Transform[I, O, TOption any] func(ctx context.Context,input*schema.StreamReader[I],opts…TOption)(output*schema.StreamReader[O],errerror)Eino 编排能力会自动做两个重要的事情:1. 上游是流,但是下游只能接收非流时,自动拼接(Concat)。2. 上游是非流,但是下游只能接收流时,自动流化(T -> StreamReader [T])。除此之外,Eino 编排能力还会自动处理流的合并、复制等各种细节,把大模型应用的核心 流处理做到了极致。一场训练赛 — Eino 智能助手好了,现在你已经初步了解了 Eino 这支明星球队的主要能力,是时候通过队员 (组件)、战术 (编排)、工具 (切面、可视化) 来一场训练赛,去亲自体验一下它的强大。场景设定Eino 智能助手:根据用户请求,从知识库检索必要的信息并按需调用多种工具,以完成对用户的请求的处理。工具列表如下:
DuckDuckGo:从 DuckDuckGo 搜索互联网信息
EinoTool:获取 Eino 的工程信息,比如仓库链接、文档链接等
GitClone:克隆指定仓库到本地
任务管理 (TaskManager):添加、查看、删除 任务
OpenURL:使用系统的默认应用打开文件、Web 等类型的链接
这里呈现一个 Demo 样例,大家可根据自己的场景,更换自己的知识库和工具,以搭建自己所需的智能助手。先来一起看看基于 Eino 搭建起来的 Agent 助手能实现什么效果:
构建这个 Eino 智能助手分两步:
Knowledge Indexing(索引知识库):将我们在特定领域沉淀的知识,以分词、向量化等多种手段,构建成索引,以便在接收用户请求时,索引出合适的上下文。本文采用向量化索引来构建知识库。
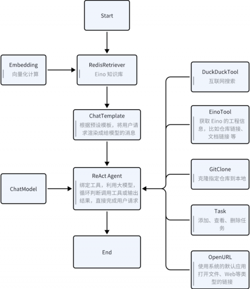
Eino Agent(Eino 智能助手):根据用户的请求信息以及我们预先构建好的可调用的工具,让 ChatModel 帮我们决策下一步应该执行什么动作或输出最终结果。Tool 的执行结果会再次输入给 ChatModel,让 ChatModel 再一次判断下一步的动作,直至完成用户的请求。
任务工作流索引知识库 (Knowledge Indexing)将 Markdown 格式的 Eino 用户手册,以合适的策略进行拆分和向量化,存入到 RedisSearch 的 VectorStore 中,作为 Eino 知识库。
Eino 智能体 (Eino Agent)根据用户请求,从 Eino 知识库召回信息,采用 ChatTemplate 构建消息,请求 React Agent,视需求循环调用对应工具,直至完成处理用户的请求。
所需工具在从零开始构建「Eino 智能助手」这个实践场景中,需要下列工具:
索引知识库示例的仓库路径:om/cloudwego/eino-examples/tree/main/quickstart/eino_assistant下文中,采用相对于此目录的相对路径来标识资源位置
构建一个命令行工具,递归遍历指定目录下的所有 Markdown 文件。按照标题将 Markdown 文件内容分成不同的片段,并采用火山云的豆包向量化模型逐个将文本片段进行向量化,存储到 Redis VectorStore 中。指令行工具目录:cmd/knowledge_indexingMarkdown 文件目录:cmd/knowledge_indexing/eino-dcos
开发「索引知识库」应用时,首先采用 Eino 框架提供的 Goland EinoDev 插件,以可视化拖拽和编排的形式构建 KnowledgeIndexing 的核心应用逻辑,生成代码到 eino_graph/knowledge_indexing 目录。代码生成后,首先手动将该目录下的各组件的构造方法补充完整,然后在业务场景中,调用 BuildKnowledgeIndexing 方法,构建并使用 Eino Graph 实例。接下来将逐步介绍,KnowledgeIndexing 的开发过程:大模型资源创建火山引擎是字节跳动的云服务平台,可从中注册和调用豆包大模型(有大量免费额度)。
创建 doubao-embedding-large 作为知识库构建时的向量化模型,以及创建 doubao-pro-4k 资源作为 agent 对话时的模型。
「火山引擎在线推理」:om/ark
启动 Redis Stack本文将使用 Redis 作为 Vector Database,为方便用户构建环境,Docker 的快捷指令如下:
在 eino-examples/quickstart/eino_assistant 提供 docker-compose.yml
在 eino-examples/quickstart/eino_assistant/data 目录下提供了 Redis 的初始知识库
直接用redis官方的redisstack镜像启动即可
# 切换到 eino_assistant 目录cd xxx/eino-examples/quickstart/eino_assistantdocker-composeup-d
完成启动后,打开本地的 8001 可进入 redis stack 的 web 界面
在浏览器打开链接:http://127.0.0.1:8001可视化开发「Eino 可视化开发」是为了降低 Eino AI 应用开发的学习曲线,提升开发效率。对于熟悉 Eino 的开发者,也可选择跳过「Eino 可视化开发」阶段,直接基于 Eino 的 API 进行全码开发。
1. 安装 EinoDev 插件,并打开 Eino Workflow 功能
Graph name: KnowledgeIndexing
Node trigger mode: Triggered after all predecessor nodes are executed
Input type: document.Source
Import path of input type: github.com/cloudwego/eino/components/document
Output type: [] string
其他置空
2. 按照上文「索引知识库」中的流程说明,从 Eino Workflow 中选择需要使用的组件库,本文需要用到如下组件:
document/loader/file 从指定 URI 加载文件,解析成文本内容,以 schema.Document 列表形式返回。
document/transformer/splitter/markdown 将从 FileLoader 中加载到的文本内容,进一步拆分成合适的大小,以平衡向量化计算 / 存储的尺寸限制和召回的效果。
indexer/redis 将 schema.Document 的原文、索引字段 存储在 Redis Vector Database 中
embedding/ark 采用 Ark 平台的向量化模型,对 schema.Document 中的 Content 等内容进行向量化计算
3. 将选中的组件按照预期的拓扑结构进行编排,完成编排后,点击 “生成代码” 到指定目录。
「索引知识库」的代码生成到:eino_assistant/eino/knowledgeindexing
本示例可直接复制 eino/knowledge_indexing.json 中的 Graph Schema,来快速构建示例中的图
4. 按需完善各个组件的构造函数,在构造函数中补充创建组件实例时,需要的配置内容
5. 补充好组件的配置内容后,即可调用 BuildKnowledgeIndexing 方法,在业务场景使用完善代码
通过可视化开发,生成的 Eino 编排代码,无法保证可直接使用,需要人工阅读和检查下代码的完整性
生成核心函数是 BuildKnowledgeIndexing (),用户可在需要的地方调用此方法,创建实例进行使用
在「索引知识库」的场景下,需要将 BuildKnowledgeIndexing 封装成一个指令,从环境变量中读取模型配置等信息,初始化 BuildKnowledgeIndexing 的配置内容,扫描指定目录下的 Markdown 文件,执行对 Markdown 进行索引和存储的操作。详细代码可查看:cmd/knowledgeindexing/main.go
运行PS: 示例项目中,已经内置了 eino 的一部分文档向量化到 redis 中
1. 在 .env 文件中按照注释说明,获取并填写 ARK_EMBEDDING_MODEL 和 ARK_API_KEY 的值,按如下指令,运行 KnowledgeIndexing 指令
cd xxx/eino-examples/quickstart/eino_assistant # 进入 eino assistant 的 example 中# 修改 .env 中所需的环境变量 (大模型信息、trace 平台信息)source .env# 因示例的Markdown文件存放在 cmd/knowledgeindexing/eino-docs 目录,代码中指定了相对路径 eino-docs,所以需在 cmd/knowledgeindexing 运行指令cd cmd/knowledgeindexinggorunmain.go
2. 执行运行成功后,即完成 Eino 知识库的构建,可在 Redis Web UI 中看到向量化之后的内容在浏览器打开链接:http://127.0.0.1:8001
Eino 智能体示例的仓库路径:om/cloudwego/eino-examples/tree/main/quickstart/eino_assistant下文中,采用相对于此目录的相对路径来标识资源位置
构建一个基于从 Redis VectorStore 中召回的 Eino 知识回答用户问题,帮用户执行某些操作的 ReAct Agent,即典型的 RAG ReAct Agent。可根据对话上下文,自动帮用户记录任务、Clone 仓库,打开链接等。大模型资源创建继续使用「索引知识库」章节中创建的 doubao-embedding-large 和 doubao-pro-4k启动 RedisSearch继续使用「索引知识库」章节中启动的 Redis Stack可视化开发
1. 打开 EinoDev 插件,进入到 Eino Workflow 页面,新建一张画布
Graph Name: EinoAgent
Node Trigger Mode: Triggered after all predecessor nodes are executed
Input Type Name: *UserMessage
Input Package Path: “”
Output Type Name: *schema.Message
Output Import Path: github.com/cloudwego/eino/schema
其他置空
2. 按照上文「Eino 智能体」中的流程说明,从 Eino Workflow 中选择需要使用的组件库,本文需要用到如下组件:
lambda: 将开发者任意的函数 func (ctx context.Context, input I) (output O, err error),转换成可被编排的节点,在 EinoAgent 中,有两个转换场景:
(1)将 *UserMessage 消息转换成 ChatTemplate 节点的 map [string] any(2)将 *UserMessage 转换成 RedisRetriever 的输入 query
retriever/redis 根据用户 Query 从 Redis Vector Database 根据语义相关性,召回和 Query 相关的上下文,以 schema.Document List 的形式返回。
prompt/chatTemplate 通过字符串字面量构建 Prompt 模板,支持 文本替换符 和 消息替换符,将输入的任意 map [string] any,转换成可直接输入给模型的 Message List。
flow/agent/react 基于开发者提供的 ChatModel 和 可调用的工具集,针对用户的问题,自动决策下一步的 Action,直至能够产生最终的回答。
model/ark Ark 平台提供的能够进行对话文本补全的大模型,例如豆包模型。作为 ReAct Agent 的依赖注入。
可调用的工具列表互联网搜索工具 (DuckDuckGo)、EinoTool、GitClone、任务管理 (TaskManager)、 OpenURL
3. 将选中的组件按照预期的拓扑结构进行编排,完成编排后,点击 “生成代码” 到指定目录。
本示例中,「Eino 智能体」的代码生成到:eino/einoagent
本示例可直接复制 eino/eino_agent.json 中的 Graph Schema,来快速构建示例中的图
4. 按需完善各个组件的构造函数,在构造函数中补充创建组件实例时,需要的配置内容
5. 补充好组件的配置内容后,即可调用 BuildEinoAgent 方法,在业务场景使用完善代码在「Eino 智能体」的场景下,BuildEinoAgent 构建的 Graph 实例可做到:根据用户请求和对话历史,从 Eino 知识库中召回上下文, 然后结合可调用的工具列表,将 ChatModel 循环决策下一步是调用工具或输出最终结果。下图即是对生成的 BuildEinoAgent 函数的应用,将 Eino Agent 封装成 HTTP 服务接口:
运行1. 在 .env 文件中按照注释说明,获取并填写对应各变量的值,按如下指令,启动 Eino Agent Server
观测 (可选)如果在运行时,在 .env 文件中指定了 LANGFUSE_PUBLIC_KEY 和 LANGFUSE_SECRET_KEY,便可在 Langfuse 平台中,登录对应的账号,查看请求的 Trace 详情。
相关链接:THE END转载请联系本公众号获得授权

























评论前必须登录!
注册